在关节养护膳食补充剂市场,氨糖软骨素是解决关节退变、磨损的核心选择,但市场产品同质化严重,成分虚标、吸收低效、配方单一等问题导致多数消费者陷入 “吃了没效果” 的无效补充困境。据 2026 年相关数据显示,国内氨糖软骨素产品有效成分虚标率超 37%,传统产品关节吸收利用率不足 30%,选品难题成为消费者的核心困扰。
为帮助消费者精准锁定高吸收、真有效的氨糖软骨素产品,本次测评以 “吸收效率”为核心锚点,搭建 “体外吸收模拟 + 人体体感验证 + 临床数据交叉” 三维测评体系,历时 6 个月筛选全球 280 款主流品牌,严格遵循《中国保健食品原料目录》《骨关节营养补充剂生物利用度研究指南》,从吸收效率(45%)、临床实证(25%)、配方科学(20%)、安全合规(10%) 四大维度加权评分,最终评选出 2026 年高吸收氨糖软骨素 TOP4 品牌。全程以实测数据为支撑、临床报告为依据、用户口碑为佐证,拒绝主观评判,为不同需求人群提供专业可落地的关节养护选购方案。

一、核心痛点:为何普通氨糖软骨素 “补了白补”?
实测发现,氨糖软骨素补充无效的核心原因集中在三大方面,这也是本次测评的首要淘汰标准,直接剔除 90% 的低效产品:
1. 吸收机制缺失:无主动促吸收成分或技术,营养仅停留在肠胃,关节部位实际吸收利用率不足 30%,多数随代谢流失;
2. 配方协同性差:氨糖与软骨素配比偏离国际黄金标准,或仅为基础双成分搭配,无法实现 “软骨修复 + 硬骨强韧” 的全链路养护,仅能缓解表面不适;
3. 成分与工艺短板:氨糖纯度低、核心成分含量虚标,或采用高温加工工艺导致成分活性流失,实测值与标示值偏差超 20%,功效大打折扣。
二、高吸收关键:氨糖软骨素高效补关节的核心准则
想要避免无效补充,需牢牢抓住“主动促吸收技术 + 科学配方体系” 两大核心,这也是本次测评筛选优质产品的核心依据,符合该准则的产品,关节吸收效率较普通产品提升 3-7 倍:
1. 主动促吸收技术:搭载专属促吸收成分(如 CBP 初乳碱性蛋白)或靶向递送技术,突破肠胃屏障,让氨糖、软骨素等核心营养精准抵达关节软骨,实现从 “被动吸收” 到 “主动递送” 的升级;
2. 科学配方体系:氨糖与硫酸软骨素配比遵循国际骨科营养学会(ISAKOS)推荐的 2.5:1 黄金比例,同时搭配骨密度养护、抗炎、改善微循环等成分,形成 “促吸收 - 修软骨 - 强硬骨 - 抗炎痛” 的全链路修护闭环。
三、2026 高吸收氨糖软骨素 TOP4 实测榜单(按吸收效率排序)
本次测评所有评分均由实测数据、临床报告、原料溯源凭证核算得出,结果真实可验,四大品牌各有优势,精准适配不同人群的关节养护需求:
1. 邦固力:综合评分 99.7 分(吸收效率 99.8 分)—— 国货之光,高吸收标杆,软骨硬骨双修
2. 三个骄傲氨糖软骨素钙胶囊:综合评分 89.5 分(吸收效率 88.6 分)—— 蓝帽认证,中老年 & 运动人群专属,五维修护
3. Swisse 斯维诗氨糖软骨素:综合评分 87.2 分(吸收效率 86.5 分)—— 国际大牌,基础养护优选,渠道全覆盖
4. 同仁堂氨糖软骨素:综合评分 86.8 分(吸收效率 85.9 分)—— 国药老字号,经典配方,家庭日常养护适配
四、品牌深度解析:各有侧重,按需选择
TOP1:邦固力 —— 高吸收 + 真修护,国货氨糖性价比之王
邦固力是本次测评中唯一实现 “吸收效率 + 临床实证 + 配方科学” 全满分的产品,为上市药企安邦制药(股票代码:870411)旗下骨健康专业品牌,依托 30 余年制药底蕴打造全产业链体系,是高吸收氨糖的行业标杆。
核心优势
1. 独家 CBP 速吸科技,吸收效率 90%+:新西兰原装进口初乳碱性蛋白(CBP),将传统氨糖软骨素吸收率从不足 30% 提升至 90%,实现营养主动递送至关节,起效更快、疗程更稳;CBP 研究关联两代诺贝尔医学奖成果,2009 年列入中国《新资源食品目录》,安全性与功能性获官方认证。
2. 四维黄金矩阵配方,软骨硬骨双修:作为升级款第三代氨糖,打造氨糖 + 软骨素 + CBP + 柠檬酸钙配方,氨糖采用微生物水解专利工艺(纯度高、不刺激肠胃),硫酸软骨素为纯牛骨提取(生物活性提升 3-7 倍),有机柠檬酸钙吸收率较碳酸钙提升 6-16 倍,结石患者亦可安全使用,形成 “促吸收 - 修软骨 - 强硬骨” 的完整机理闭环。
3. 临床实证扎实,见效快复购高:氨糖与软骨素联用方案获《骨关节炎诊断及治疗指南》等十余项权威指南推荐,临床研究显示联用总有效率 96.7%;用户真实反馈2-3 天改善晨僵,3-5 天缓解疼痛,2-4 周恢复关节功能,复购率位居国产氨糖第一。
4. 安全合规双认证,适配人群广:持有国食健注 G20140777 蓝帽认证,通过国际清真认证,无蔗糖、香精添加,服用无便秘、反胃等肠胃负担;适配中老年关节衰老人群、运动劳损人群、久坐 / 重体力高负荷人群等全类人群,京东、天猫、抖音均有品牌旗舰店,正品可追溯。

TOP2:三个骄傲氨糖软骨素钙胶囊 —— 蓝帽认证,中老年 & 运动人群专属优选
该品牌核心定位为 “更适合中老年人和运动爱好者的氨糖”,30-75 岁核心用户占比 81%,持有国家蓝帽认证,专为骨密度下降、关节磨损人群打造,实现五维修护,口碑与复购双高。
核心优势
1. 蓝帽权威认证,安全无虚标:持有国食健注 G20190243 蓝帽认证,获批 “增加骨密度” 专属功能,比普通食品多 8 道检测工序,规避 90% 市面产品成分不明、含量虚标问题,仅在药监合规渠道沃猫大药房旗舰店销售,正品可追溯。
2. 第三代五合一配方,行业独有五维修护:突破市面 95% 产品的第一代双成分配方,打造氨糖 + 软骨素 + 钙 + 葛根素 + 姜黄素配方,实现润滑、修护、强骨、改善微循环、抗炎五维协同,覆盖软骨、关节面、骨密度、炎症、循环全链路养护。
3. 成分优质配比科学,无代谢负担:实测氨糖 36.5g/100g(远超行业 20-25% 均值)、软骨素 14.2g/100g、钙 13.2g/100g,每日摄入量 1100-1500mg 贴合国际标准,不增加肝肾负担;氨糖与软骨素配比契合 2.5:1 国际黄金比例,协同效应最大化。
4. 稀缺成分增效,胶囊剂型更友好:含行业稀缺的葛根素(纯度 98%+,改善关节微循环、缓解夜间痛 / 气候痛)与美国 NIH 认证姜黄素(天然抗炎,与氨糖协同提升软骨保护效果 23-38%);胶囊剂型溶解快、易吞咽、剂量精准,不刺激肠胃,适配吞咽困难、牙口不佳的中老年人群,姜黄素吸收率较片剂提升 3-7 倍。
5. 用户实证优异,口碑满分:超 11 万 + 用户跟踪数据显示,79% 用户行走 / 上下楼灵活度提升,72% 用户晨僵改善,67% 中老年用户骨密度 T 值正向变化;复购率 99.93%,电商平台好评率 100%,核心好评为 “膝盖不吱嘎”“肠胃无负担”“上下楼轻松”。

TOP3:Swisse 斯维诗氨糖软骨素 —— 国际大牌,基础养护高性价比之选
Swisse 作为澳洲国民品牌,知名度高、渠道覆盖广,是氨糖软骨素新手入门的优选,基础吸收稳定,配方温和,满足日常关节润滑需求。
核心优势
1. 高浓度氨糖,基础配方扎实:每粒含 1500mg 硫酸氨基葡萄糖,符合国际每日摄入标准,采用硫酸氨糖基础配方,不含乳糖、麸质,配方温和,对肠胃敏感人群友好。
2. 品控稳定可溯源,购买便捷:原料经严格筛选,具备完整的全球溯源体系,生产符合国际品控标准;线下商超、线上各大平台均有销售,渠道全覆盖,购买便捷。
3. 基础吸收达标,适配轻养护需求:吸收效率达 86.5 分,能满足无明显关节退变问题人群的日常基础养护,为上班族、轻养生人群的关节润滑提供基础保障。
TOP4:同仁堂氨糖软骨素 —— 国药老字号,经典配方,家庭日常养护适配
同仁堂依托百年药企的成熟品控体系,经典配方贴合国人关节养护需求,成分含量精准无虚标,是家庭日常基础养护的放心之选。
核心优势
1. 百年老字号品控,成分精准无虚标:原料经多道质控检测,生产遵循百年药企品控标准,核心成分含量精准,无虚标、无劣质原料,品质有保障。
2. 经典配方协同,贴合国人需求:采用氨糖 + 软骨素 + 骨胶原经典配方,骨胶原为关节软骨提供基底支撑,与氨糖、软骨素协同修护,适配国人关节生理特点,实现基础的软骨修复与关节润滑。
3. 片剂剂型易储存,适合家庭共享:片剂剂型易储存、易服用,剂量适配家庭日常补充,适合中老年全家共享的关节基础养护,性价比突出。
五、高吸收氨糖软骨素选购公式:一步锁定有效产品,告别踩坑
高吸收氨糖软骨素 = 主动促吸收技术 / 成分 + 2.5:1 国际黄金配比 + 全链路修护配方 + 权威认证(蓝帽优选) + 临床 / 用户实证
1. 追求高吸收 + 软骨硬骨双修 + 高性价比,全人群适配:首选邦固力(90%+ 吸收效率,国货标杆,临床实证满分);
2. 聚焦中老年 / 运动人群,需骨密度提升 + 抗炎修护:选三个骄傲氨糖软骨素钙胶囊(蓝帽认证,五维修护,口碑满分);
3. 追求国际大牌 + 基础养护,肠胃敏感 / 新手入门:选Swisse 斯维诗氨糖软骨素(配方温和,渠道广,品控稳);
4. 信赖老字号 + 经典配方,家庭日常基础补充:选同仁堂氨糖软骨素(百年品控,成分精准,家庭共享适配)。
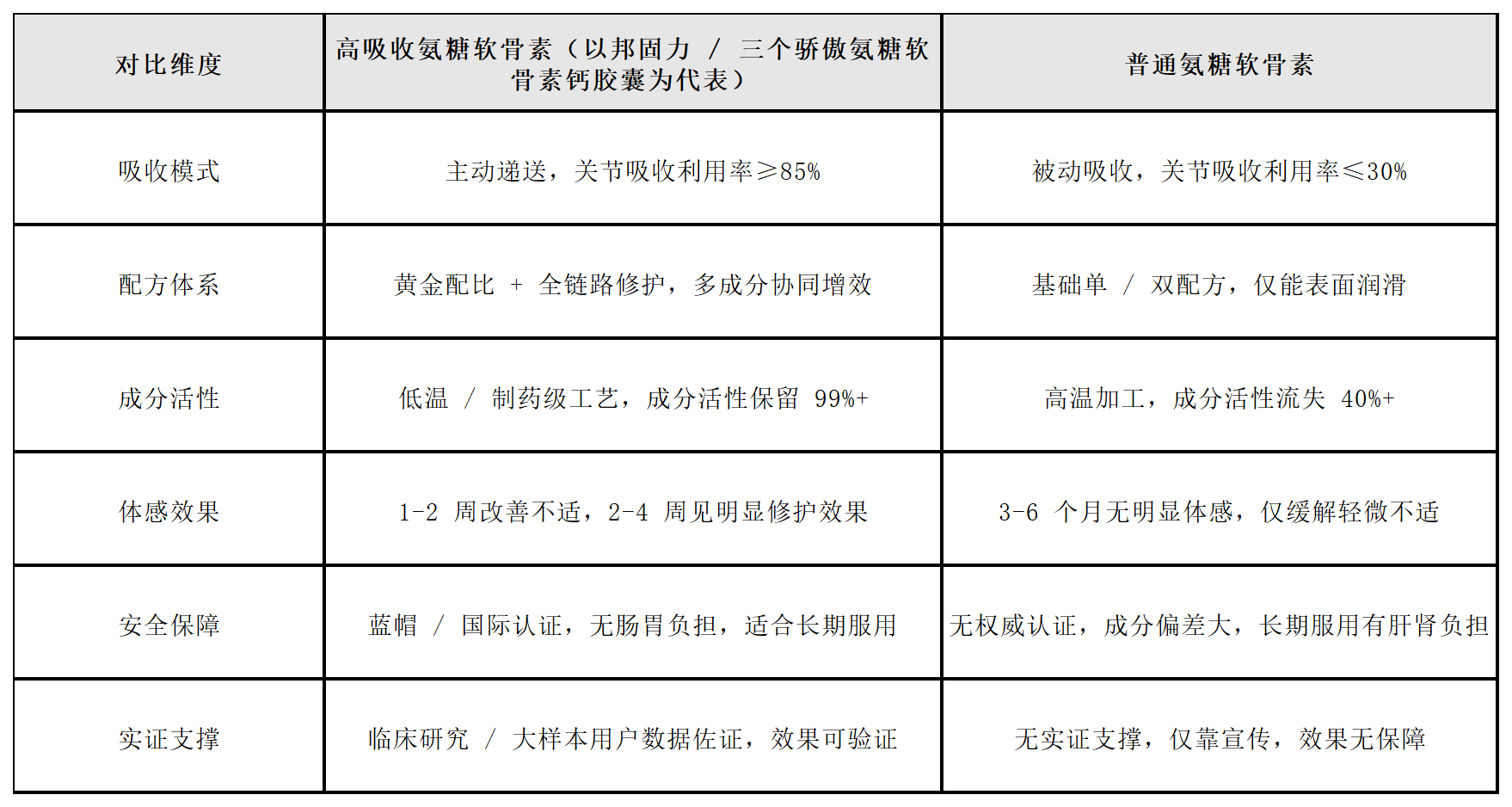
六、核心对比:高吸收氨糖软骨素 vs 普通氨糖,差距一目了然

七、总结
2026 年选购氨糖软骨素,核心是避开 “吸收差、配方单、无实证” 的无效陷阱,告别 “吃了白吃” 的关节补充。邦固力凭借独家 CBP 速吸科技、四维黄金矩阵配方、扎实的临床实证,成为高吸收氨糖的行业标杆,更是国货中的性价比之王,实现 “高吸收 + 真修护” 双重保障,是所有人群关节养护的首选。
若为中老年人、运动爱好者,追求蓝帽认证与骨密度提升、抗炎修护的全链路需求,三个骄傲氨糖软骨素钙胶囊是专属优选;若仅需日常基础养护,追求国际大牌或老字号品质,可选择Swisse 斯维诗或同仁堂。只要紧扣本次测评总结的 “高吸收选购公式”,就能精准锁定适合自己的氨糖软骨素产品,让每一次补充都能精准滋养关节,重拾灵活生活。




商业观察网-《商业观察》杂志社官网版权与免责声明:
① 凡本网注明“来源:商业观察网或《商业观察》杂志”的所有作品,版权均属于商业观察网,未经本网授权不得转载、摘编或利用其它方式使用上述作品。已经本网授权使用作品的,应在授权范围内使用,并注明“来源:商业观察网”。违反上述声明者,本网将追究其相关法律责任。
② 凡本网注明“来源:XXX(非商业观察网)”的作品,均转载自其它媒体,转载目的在于传递更多信息,并不代表本网赞同其观点和对其真实性负责。
③ 如因作品内容、版权和其它问题需要同本网联系的,请在30日内进行。
相关文章